Современные романтические отношения требуют от партнеров не только искренних эмоций, но и развитого эмоционального интеллекта. Умение понимать себя и друг друга, сохранять уважение в сложные моменты и вести конструктивный диалог становятся ключевыми факторами для гармонии и долговечности пары. Способность поддерживать эмоциональную связь и адаптироваться к разнообразным коммуникационным ситуациям — это не врожденное качество, а результат формируемых знаний и навыков.
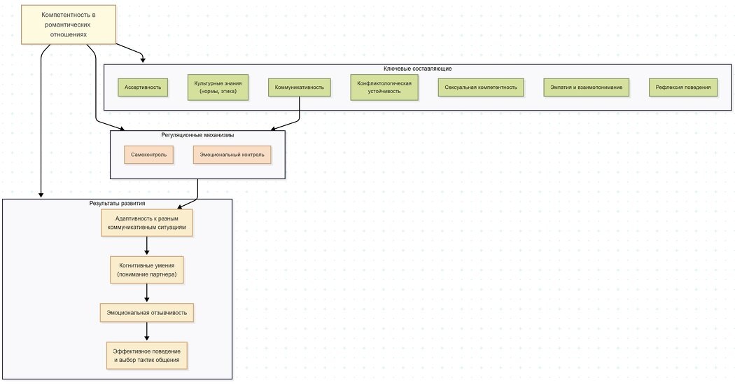
Основные компоненты психологической компетентности
Эмоциональная близость, доверие и взаимопонимание — это следствие развитых психологических компетенций. То, насколько хорошо человек способен выражать свои чувства, понимать партнера и контролировать свои эмоциональные реакции, напрямую влияет на качество и длительность отношений.
Ключевые аспекты, способствующие успешным романтическим отношениям:
- Ассертивность
- Знание культурных норм и этики взаимоотношений
- Коммуникативные навыки
- Конфликтная устойчивость
- Знания о сексе и взаимопонимании
- Анализ поведения (рефлексия)
- Эмпатия
Каждый из этих элементов играет важную роль в создании взаимного усиления и поддержки в отношениях.
Путь к внутренней зрелости и устойчивости
Развитие навыков в области романтических отношений — это путь к личностной зрелости. Умение контролировать эмоции, проявлять эмпатию и проводить рефлексию становится основой для построения отношений, основанных на уважении и искренности, а не на страхе или манипуляциях.
Эмоциональная зрелость проявляется через способность конструктивно решать конфликты и видеть в партнере не угрозу, а союзника. Искренние отношения становятся пространством для совместного роста, если оба партнера умеют слушать и учитывать потребности друг друга.
Баланс между самоуважением и уважением к партнеру
Ассертивность и эмпатия позволяют создать здоровый баланс между уважением к себе и к партнеру, тогда как навыки коммуникации помогают установить доверие и стабильность в отношениях. Профессиональное развитие в этой области часто требует осознанного труда над собой, что в конечном итоге приводит к гармонии как с собой, так и с другим человеком.





















